Phone: +86-13816327892   E-mail: vonfo@ksvonfo.com

Professional Condensed Milk Turnkey Project Manufacturer

Over 15 years of condensed milk production line design ,manufacture and installation experience
Top quality with reasonable price
Supports on-site or remote guided installation and commissioning
7X24 hours after-sales and technical support

Condensed Milk Production Line Description

Raw material of condensed milk processing line
- Fresh milk or powdered milk
End product of condensed milk processing line
-Sweetened condensed milk,which contains sugar
-Unsweetened condensed milk,normally called evaporated milk which not contains sugar
Processing Capacity of condensed milk processing line
-5 T /D - 100T/D
Container of condensed milk processing line
-Bottles
-Tin can

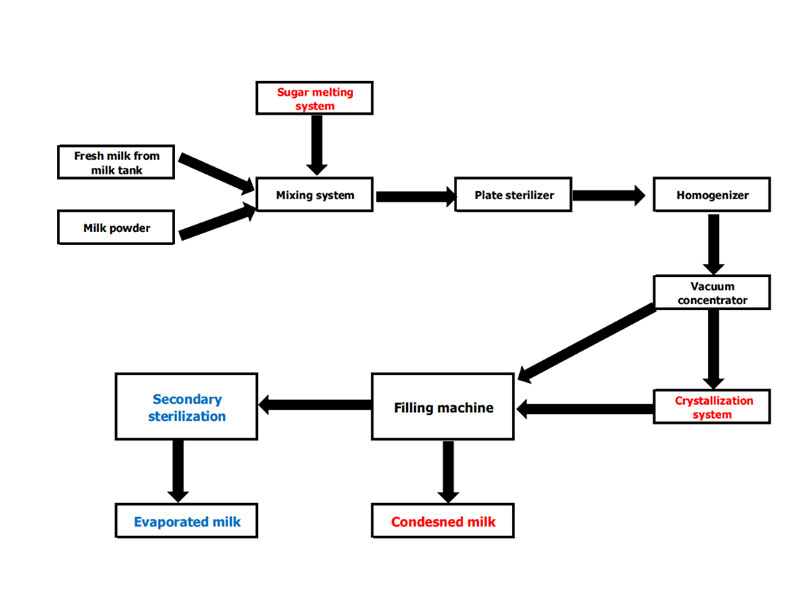
Condensed Milk Production Line Flowchart

1. Raw milk storage system/milk powder and sugar dissolving system
2. Homogenization and pasteurization Section
3. Concentration system
4. crystallization system
5. Filling system
6. Secondary sterilization system
7. CIP system
8. Water Treatment system
9. Ice water system
10. Compressed air system
11. Steam Boiler

Condensed Milk Production Line Key Machine

Fresh Milk Collection, Cooling and Storage System

( Fresh Milk as Raw Material)
-If your fresh milk capacity per day is low , then the milk cooling tank will be used for cooling and storage fresh milk .
-If your fresh milk capacity per day is high, then need use the plate heat
exchanger( PHE ) to cool down fresh milk to 4℃ and pump to milk storage tank

Milk Powder and Sugar Dissolving System

(Milk Powder as Raw Material)
-Composed of mixing tank,high shear emulsification tank,water powder mixer and matched pumps, dissolving milk powder or ingredients with hot water .
-Sugar dissolving system only need when do Sweetened condensed milk

Condensed Milk Pasteurization System

-Composed of evaporator,spray tower,fluidized bed and matched tanks,pumps,etc,.
-Cone equipment for whole milk powder processing line

Milk Concentration System

-Important and necessary step for both Sweetened condensed milk and evaporated milk production
-Milk Concentrated by removing a portion of the water content.

Condensed Milk Crystallization System

- Most critical and important step in the whole sweetened condensed milk process
- It is best to control the crystallization of lactose to obtain very small crystals.
Condensed milk filling and packing system:
-Bottles
-Tin can-For clean whole milk powder processing line after production finished
-Small scale whole-set type CIP system
-Separate type vertical CIP system-Composed of evaporator,spray tower,fluidized bed and matched tanks,pumps,etc,.
-Cone equipment for whole milk powder processing line

Condensed Milk Filling and Packing System

-Bottles
-Tin can

Evaporated Milk Secondary Sterilization System

-Only for evaporated milk,for long shelf life
-With retort machine

CIP System For Condensed Milk Processing Line

-For clean whole pasteurized milk processing line after production finished
-Small scale whole-set type CIP system
-Separate type vertical CIP system

Why Choose VONFO Condensed Milk Production Line

  • Professional Team
    A professional team with over 15 years of experience provides the most suitable condensed milk production line design and manufacturing process.​​​​​​​
  • Reasonable Price and Top Quality​​​​​​​
    Provide factory direct sales prices based on the best quality to save your costs.​​​​​​​
  • Timely after-sales and Technical Support​​​​​​​
    7X24 hours, technical and after-sales support from a professional team​​​​​​​.
  • Successful Cases​​​​​​​
    There are more than 100 sets dairy and beverage production line in normal operation around the world, including the United States, Europe, the Middle East and Africa, and the quality has been endorsed by customers.​​​​​​​

Cooperative Partner

SPX FLOW,GEA,Alfa Laval,Siemens,Omron,SpiraxSarco
Danone,coca-cola,Nestle,Heinz,Mengniu Dairy,Yili Group,Bright dairy,
WANT WANT,Master Kong
Big Easy Blends(USA),Forage project(USA), Mineral Logic( USA).
5 Star Drinks(Ghana), Fedek group(Ghana)

REQUEST A QUOTE NOW

24-hours-online professional pre-sales consultation, after-sales services & prompt feedback.
FAQs
  • How to choose suitable condensed milk production line?
    Created with Sketch.
    形状 Created with Sketch.
    Based on capacity, packaged form and other requirements you provided, our engineers will design whole condensed milk production line for you accordingly.
  • Can your factory produce condensed milk production line according to our drawings or design?
    Created with Sketch.
    形状 Created with Sketch.
    Yes, of course we can
  • How to control the whole condensed milk production line?
    Created with Sketch.
    形状 Created with Sketch.
    You can choose semi-automatic control or full-automatic control base on your actual demand and budget.
  • How long is the delivery time?
    Created with Sketch.
    形状 Created with Sketch.
    It takes about 60-90 days for whole milk powder production line manufacturing.
  • How to install and debug the condensed milk production line?
    Created with Sketch.
    形状 Created with Sketch.
    After whole line equipment arrives at your factory and other support facilities in place , our company will send engineer team to the site for installation and debugging.
    If you have a professional team and can install by yourself, then our company can remotely install and debug through video with your team.
NO.1301 Fengxing Road, Huaqiao Town, Kunshan City, Jiangsu Province.
+86-18602119362 (Cell/WhatsApp)
+86-13816327892 (Cell/WhatsApp)

SUBSCRIBE

Sign up for our mailing list to get latest updates and offers.

PRODUCTS

CONTACT US
Contact us
Copyright © Kunshan vonfo machinery co.,ltd. All Rights Reserved.